南京农业大学与美国伊利诺伊大学厄巴纳-香槟分校等多家单位联合研究发现热浪模拟升温重塑潮滩和农田土壤中活性硝化微生物群落及其相关病毒,成果在线发表于《The ISME Journal》。

随着全球气候变化,极端热浪事件的频率和强度不断增加。热浪通常导致35−40°C的高温,极端情况下可达45−50°C,并持续数天至数月。温度是微生物代谢、活性和群落结构的关键驱动因素,热浪显著改变微生物群落的动态,进而影响生态系统中的生物地球化学循环,尤其在沿海湿地这一气候敏感区域。
硝化微生物在全球氮循环中占据核心地位,每年驱动全球超过20亿吨氨氮的氧化过程,是全球氮循环中最大的氮通量之一。然而极端热浪条件下硝化微生物如何响应温度变化,以及温度差异对其群落结构和功能的影响,仍缺乏深入研究。
病毒是微生物群落自上而下的关键调控因子,显著影响细菌和古菌的群落结构、代谢活动和进化动力学。海洋中,病毒侵染每天约占细菌死亡率的50%,深刻影响海洋中的原核生态学和生物地球化学。前期研究发现,病毒能够促进硝化微生物代谢关键基因如amoC的水平转移,增强AOA宿主在贫营养环境中的适应能力。尽管病毒对硝化微生物的生理学和基因组动力学具有重要影响,但病毒如何与环境控制(如高温)共同作用,影响硝化微生物的组成、活性和生态功能,仍不清楚。
本研究聚焦长江上游自然潮滩和邻近农田土壤,通过微宇宙培养实验,分别在28°C(仲夏平均温度)和37°C(模拟长时间热浪)下,结合13C-DNA稳定同位素标记(SIP)与宏基因组学分析,探究热浪条件如何重塑不同土地利用类型土壤中的活性硝化微生物群落,改变硝化活性,并调节病毒-宿主之间的相互作用。
研究结果
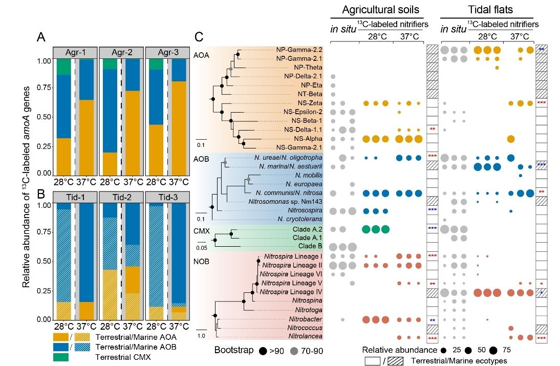
1. 高温下13C标记的活性硝化微生物群落演替:在潮滩土壤中,持续高温显著抑制活性AOA、AOB和CMX的丰度,并伴随活性硝化类群由海洋生态型向更具耐热性、但耐盐性较低的陆地生态型转变。而农田土壤中,持续高温抑制活性AOB,却显著促进耐热性陆地AOA生态型的增殖。

图1. 不同温度下土壤微宇宙8周培养期间的硝化活性和13CO2标记的氨氧化微生物
图2. 不同温度下13C标记硝化微生物的群落动态
2. 病毒与宿主相互作用及生活史的温度协同变化:在28°C条件下,13C标记的活性病毒与其宿主呈现较高的丰度比,并倾向采取烈性生活策略。而在高温条件下,病毒与宿主的丰度比显著下降,病毒转向温和(或溶源)策略。

图3. 土壤微宇宙中不同温度下13C标记的病毒特征
3. 病毒携带的质体蓝素基因对宿主环境适应的潜在贡献:在侵染AOA的病毒中鉴定出质体蓝素基因(plastocyanin,pcy),该基因编码AOA呼吸链中关键的铜依赖性电子载体,具有保守的活性位点和预测的蛋白质折叠结构,支持其电子传递能力,潜在增强宿主能量代谢。
图4. AOA病毒中质体蓝素的基因组成、系统发育关系及预测的蛋白质三维结构
本研究证实,持续热浪通过重塑潮滩与农田土壤中的活性硝化微生物群落及其病毒互作模式,显著改变极端热胁迫下的硝化作用。研究发现,病毒与硝化宿主的相互作用及生活史策略存在温度协同变化。低温条件下,较高的病毒-宿主丰度比、普遍的烈性生活策略及病毒携带的质体蓝素辅助代谢基因,表明病毒可能在加速宿主死亡的同时增强宿主能量代谢,从而调节硝化微生物种群动态与硝化速率。而在持续高温的热浪压力下,病毒转向温和(或溶源)策略,可能减少宿主致死率,同时将宿主资源转向病毒基因组复制,而无需对能量受限的宿主进行功能补偿。这些发现揭示极端气候下硝化微生物与病毒的耦合响应,对理解氮循环和生态系统反馈具有重要意义。
论文作者有南京农业大学王保战教授、高萍博士生、张萍博士生、蒋建东教授、高彦征教授;美国伊利诺伊大学厄巴纳-香槟分校秦玮教授;领域内资深学者朱永官研究员、周集中教授、Michael Wagner、David A. Stahl、Graeme W. Nicol、Christina Hazard、Man-Young Jung、杨云锋教授、祝贵兵研究员、邹建文教授、颜晓元研究员、单军研究员、姚荣江研究员、凌宁教授、郑越教授、赵帅博士、柳旭博士等。
原文链接:https://doi.org/10.1093/ismejo/wrag037
编辑:王保战
校对:李娜
审核:陈熙