近日,南京农业大学生命科学学院张群教授课题组在国际权威学术期刊《New Phytologist》发表题为“The endoplasmic reticulum-localized acyltransferase LPAT2 interacts with ATI1/2 and mediates lipid droplet proliferation”的研究论文。该研究首次揭示溶血磷脂酸酰基转移酶 LPAT2及其催化产物磷脂酸(PA)在脂滴增殖与植物耐盐中的关键作用,为解析脂滴动态调控网络提供了全新视角。

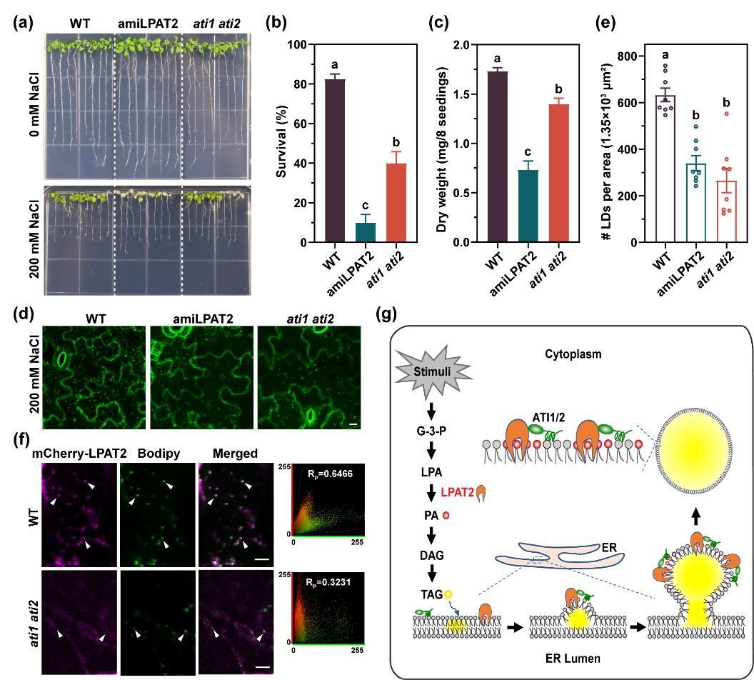
脂滴作为细胞内核心脂质储存细胞器,在能量代谢、膜脂稳态及胁迫响应中发挥重要作用,但其动态增殖的分子调控机制长期未被完全解析。本研究聚焦内质网定位的LPAT2,发现其通过与内质网驻留蛋白ATI1/2特异性互作,介导脂滴生物发生:
LPAT2是脂质网络中调控脂滴生成的核心因子—抑制LPAT2会显著降低脂滴单层膜表面PA积累,削弱黑暗或胁迫条件下的脂滴生成;过表达LPAT2则可显著促进上述条件下的脂滴增殖;ATI1/2 对LPAT2亚细胞定位至关重要,ATI1/2 突变会显著抑制LPAT2从内质网(ER)向新生脂滴的定位转移。
该研究阐明了LPAT2-ATI1/2复合体介导的植物脂滴生物合成调控机制,为解析植物响应发育信号及环境胁迫的脂质代谢调控网络提供重要理论依据。生命科学学院博士生李文艳为论文第一作者,张群教授为通讯作者,章文华教授指导该项研究。研究得到国家自然科学基金、国家重点研发计划等项目资助。
论文链接:https://doi.org/10.1111/nph.70568