2022年12月2日,生科院张群教授团队在PNAS发表了最新研究成果“Mitochondrial GPAT-derived LPA controls auxin-dependent embryonic and postembryonic development”。该成果鉴定了植物溶血磷脂酸(LPA)的关键靶标—生长素输出载体蛋白PIN1,明确了其在生长素转运、胚胎发育和植株生长等方面的生物学功能,揭示了磷脂介导的植物生长发育调控的新机制。
LPA是迄今发现的一种最小、结构最简单的磷脂,是真核细胞磷脂生物合成早期阶段的关键性前体。在Kennedy途径中,甘油-3-磷酸酰基转移酶(GPAT)催化甘油-3-磷酸生成LPA。在动物中,LPA是非常重要的第二信使,通过G蛋白偶联受体激活多种细胞信号传导途径,促进细胞增殖分化;同时调节脂肪代谢,清除肝内沉积脂肪。而植物LPA的下游靶标及其调控机制,尚无报道。该文章研究了植物GPAT1/2的产物LPA如何通过调控PIN1的定位、转运及活性及来调控胚胎和胚后发育。

图1 gpat1 gpat2种子、胚胎及子叶的表型观察
该研究发现拟南芥双突变体gpat1 gpat2的种子及胚胎后期存在严重发育畸形,并且影响到胚后发育,包括子叶畸形、下胚轴缩短变粗及根发育迟滞等。进一步的研究明确了突变体中PIN1分布异常,是导致生长素极性分布改变的根本原因。利用蛋白-脂结合、点突变等研究技术,证实了LPA直接结合PIN1,并明确了二者的关键结合位点;利用CHX和BFA等抑制剂处理,发现LPA参与了PIN1的囊泡运输过程。另外,在爪蟾卵母细胞异源表达体系中,LPA处理能显著提高PIN1的生长素转运能力,且该过程依赖于二者的互作。总之,本研究从分子、细胞和植株等多层面明确了PIN1是植物LPA的关键靶标,并揭示了其分子机制及生物学功能。

图2 GPA1/2参与调控PIN1介导的生长素转运与分布

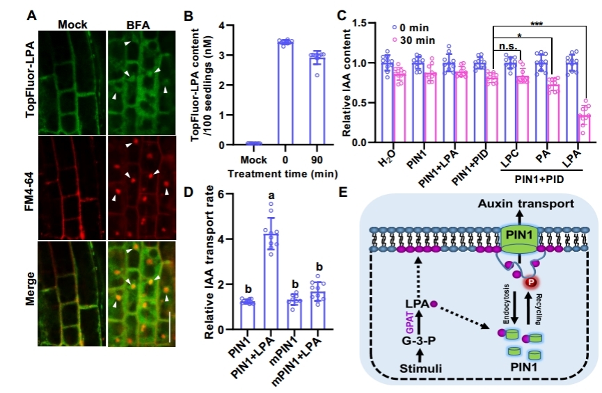
图3 LPA显著提高PIN1转运生长素活性
南京农业大学生科院博士生贾倩茹为第一作者,已毕业博士生柏杨为共同第一作者,张群教授为本论文通讯作者。另外生科院研究生徐慧、刘青芸、李文艳、李腾,沈立轲副教授、林峰副教授、章文华教授和资环学院的宣伟教授也参与了本项研究。本论文得到国家自然科学基金、江苏省自然科学基金和中央高校基本业务费等项目的资助。
原文链接:https://www.pnas.org/doi/10.1073/pnas.2212881119